Phono-Vorverstärker

FTBW Variante: Ersatz für YAMAHA HA-2

Preis mit 3 Jahren Garantie*
*Erläuterung siehe Garantiebestimmungen
ab 1420,-€** (Mitnahmepreis)
**bei Inanspruchnahme Skonto

Unabhängig neu erfunden und letztlich neu mit alt kombiniert.

Vorab noch:

  • Rückbau und Nutzung ohne YAMAHA MC-Headshell HA-3 und stattdessen mit meinem eigenen MM-Headshell ist gar kein Problem. Preis bleibt für das eigentliche Gerät in etwa gleich.
  • Der angegebene Preis ist bislang OHNE die gebrauchten Komponenten HA-2 und HA-3 in Kunden-Kommission, die können ggf. in Absprache mit diesem dazu erworben werden.

Prospektfoto 1979

bereits in den Nuller-Jahren ging mir die Idee eines ersten Feldeffekt-Transistor direkt am Headshell eines Plattenspielers durch den Kopf. Und stets mit dem Hintergedanken: gibt es das nicht vielleicht schon?

Es stellte sich am Ende der Entwicklungsarbeiten heraus: es gab ein amerikanisches Patent, das gerade am Ablaufen war. Und das nie hätte erteilt werden dürfen, denn noch später fand ich den Prospekt des YAMAHA HA-2 von 1979, mit Sicherheit patentiert und absolut sicher durch den Verkauf solcher Geräte auch inzwischen Stand der Technik, der sich nicht erneut patentieren lässt. 

Also ja, gab es - und zwar damals schon seit etwa 30 Jahren.

Allerdings wurde der HA-2 von Yamaha so "geheimnisvoll" gebaut, dass eine Reparatur faktisch unmöglich war und bleibt, dazu später weiter unten.

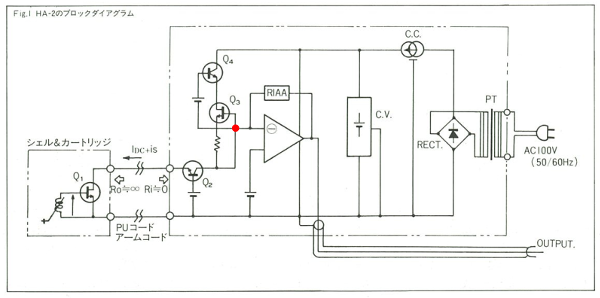
Prinzip-Schaltplan aus dem Yamaha-Prospekt des HA-2.
Die Verbindung am roten Punkt vermute ich, die ist so nicht eingezeichnet gewesen - ohne findet das Signal allerdings keinen vernünftigen Pfad.

Eigene Entwicklungs-Geschichte

Auf meinen Entwicklungs-Seiten haben Sie es vielleicht schon entdeckt, dass ich für einen Vortrag im Rundfunk-Museum Fürth in zwei Schritten einen einsatzfähigen Phono-Vorverstärker mit vorgelagerter Transkonduktions-Stufe gebaut hatte.

Dazu verwende ich je zwei Leicht-Platinen mit SMD-Feldeffekt-Transistor an den Headshell-Steckern und eine Operationsverstärker-Schaltung mit ausgefeilter Versorgung.

erste Fassung

erster Eigen-Entwurf für Mikrofon oder Phono, ohne Entzerr-Stufe, Vergrößern: Rechtsklick, Grafik anzeigen

Zerlegte Kaskode

Das oben beschriebene Prinzip ist in einfachster Form in der sogenannten Kaskode-Schaltung zusammen gefasst. Unter deren Einsatz gibt es bereits jede Menge Schaltpläne für Phono- und Mikrofon-Vorverstärker im Internet, allerdings sind bei fast allen die beiden Hälften der Kaskode räumlich benachbart aufgebaut.

Skizze Headshell-Platine, wirklich notwendig:(R1,C1,)Q3,R3

Die Tonabnehmer-Stufe wird dabei immer aus einem oder (für MC) mehreren JFET-Transistoren bestehen, die Empfänger- und Entzerr-Schaltung allerdings lässt sich aus verschiedensten Zutaten erstellen. Mein eigener Erstentwurf arbeitet mit Operationsverstärkern, doch auch Röhren, diskrete Bipolar- und FET-Transistoren sowie jede Kombination aus diesen Elementen sind als Hybrid-Konstruktion denkbar. Man könnte auch die "Xono"-Schaltung der Pass-Laboratories entsprechend verwenden. Das Andersartige besteht also nicht in einer völlig neuen Schaltung, sondern nur in deren verteilter Anordnung, wobei die Anbindung des Eingangs-Bereichs eben nur über zwei Leitungen erfolgt, auf denen nahezu ausschließlich Gleichspannung zu messen ist. Der Signalstrom ruft natürlich einen dem Drahtwiderstand proportionalen Spannungsfall hervor, so dass man in Headshell-Nähe durchaus ein wenig Signalspannung am Tonarmkabel finden könnte, dort werden andererseits auch die geringsten Kabel-Kapazitäten vorliegen (symmetrische Einzeladern-Tonarm-Verkablung). Jedenfalls wirkt fast nur noch die Kabel-Induktivität, die bei verdrillten Adern und Cinch-Koax-Kabeln üblicher Weise recht gering ausfällt. Und so kann man mit bestehenden Marken-Verkablungen sogar bei etwas längerer Cinch-Leitung unter Umständen ein besseres Ergebnis erzielen, als mit einer rein passiven Anbindung und erheblich teureren Kabeln.

Platinen-Erst-Entwurf, zu Vergrößern: Rechtsklick, Grafik anzeigen

Zweite Fassung:
Headshell Phono-Vorstufe mit flexibler Versorgung

Verbesserte Version der Phono-Vorstufe mit

  • verschiedenen Versorgungs-Möglichkeiten
  • ausgefeilter, extrem aufwändig gepufferter Spannungsaufbereitung
  • variabler Masseführung
  • interner oder ans Headshell vorgelagerter erster Stufe
  • Pufferstufe für das Ausgangssignal

Platinen-Layout

Signal-Bearbeitung

hier ist zunächst mal die Servo-Schaltung gestrichen worden, die den Ausgang der allerersten Stufe auf Null hielt. Dieses Feature hatte vor allem den Hintergrund, dass man eine derartige erste Stufe in einem älteren Exposure-Vor- oder Vollverstärker direkt als erste Stufe an Stelle des vorhandenen MM- oder MC-Vor-Vorverstärkers einsetzen könnte - und zwar unter Verzicht auf jeglichen Koppelkondensator. Für dieses "stand-alone-Gerät" nicht nötig, es existiert nach der ersten Stufe ohnehin ein Folien-Koppel-Kondensator, der als Subsonic/Rumpel-Filter wirkt, da genügt ein einfacher DC-Abgleich am Trimmer ohne dass permanente Nachregelung nötig wäre.

Es folgt nach wie vor, sehr ähnlich den Exposure-Schaltungen von Farlowe, eine passive Höhenabsenkung und danach eine aktive Bass-Anhebung über die zweite Hälfte des eingesetzten OPA2134.

Puffer-Stufe

Was bereits erfolgreich in einigen anderen Versuchsschaltungen verwendet wurde, ist die Entkopplung der Kabelkapazität vom Operations-Verstärker. Die Schaltung entspricht grob der diskreten Naim-Pufferstufe, mit der Abwandlung, dass das Sziklai-Paar mit einem Strombegrenzungs-Widerstand ausgestattet ist, der den Ausgang auch in extremen Situationen gegen Kurzschlüsse schützt. Diese Stufe ist nicht in die Gegenkopplung des Operationsverstärkers eingebunden und unterbindet so eine Reaktion der eigentlichen Signalverarbeitung auf die angeschlossene Last - die der Konstrukteur ja nicht genau vorhersagen oder gar bestimmen kann. Außerdem wird der Ausgang niederohmiger und stabiler.

On-Board Pre-Pre

Im Gegensatz zur ersten Fassung befindet sich auf diesem Board gleich eine integrierte Vor-Vorstufe für diejenigen, die den Vorverstärker ohne Plattenspieler-Umbauten genießen wollen - in den meisten Fällen wird dafür der Stör-Abstand völlig ausreichen. Wo dagegen mit langen Kabeln oder schwierigen Bedingungen zu kämpfen ist, lässt sich die Headshell-Stufe einsetzen, die die Empfindlichkeit auf Leitungsstörungen und auch die Wirkung der Kabelkapazität deutlich absenkt. Braucht natürlich der am dringendsten, bei dem sich Störfelder oder die Kabelkapazität negativ bemerkbar machen. Wo man dagegen gar keinen Qualitäts-Unterschied wahrnimmt, ist es zwar schön, aber eher akademisch, den Unterschied zu wissen. Wobei die unterschiedliche Einbindung des Kabels, die Verteilung der Eingangskapazität auf Kondensator und Kabel in einem Fall und die reine Bauteile-Kapazität im anderen durchaus zur klanglichen Feinabstimmung genutzt werden können um gegenläufige Effekte zu kompensieren.

Versorgung

Auf den ersten Blick sieht man dem Board-Layout bereits an: die eigentliche Signalverarbeitung nimmt nur einen Bruchteil der Gesamtgröße ein. Der überwiegende Teil ist die Versorgung. Es geht tatsächlich ohne riesige Einbußen mit weit weniger, was hier an Ruhe und und Konstanz wird, erreicht bzw. übertrifft in vielen Aspekten die Qualität einer Akku-Versorgung - wenn auch die Speicherzeit und die vorgehaltene Gesamtenergie eines Akkus noch Potenzen höher liegt, so ist aus Sicht einer Kleinsignal-Audio-Schaltung so gut wie kein Unterschied mehr erkennbar.

Zielrichtung war zudem eine Versorgungsschaltung, die man als schieren Allesfresser und Alleskönner bezeichnen darf. Mit Hinblick auf zunächst recht geringe Verbreitung, vielleicht winzige zu erwartende Stückzahlen, ist ja die EMV-Prüfung für ein Netz-betriebenes Gerät ein recht großer finanzieller Brocken. Daher habe ich alle Sicherheits-relevanten Punkte erst mal ausgeblendet, indem ich die Schaltung "Steckernetzteil-fähig" gemacht habe. Betreibt man das Gerät nämlich per Definition nur mit Kleinspannung, hat man einen weitaus geringeres Risiko in Sachen Personenschäden und Haftung, einen elektrischen Schlag kann man daran halt einfach nicht erleiden. Und wenn doch, dann ist definitiv der Hersteller des woanders zugekauften Netzteils verantwortlich. Ein echtes Risiko von Personenschäden gibt es also ausschließlich, wenn das nicht von mir hergestellte Netzteil schadhaft ist.

Der eigene Teil der Spannungsaufbereitung ist nun in verschiedenen Konfigurationen nutzbar, z.B:

  • 1x Steckernetzteil 48V für alles, Mittenspannungs-Erzeugung eingeschaltet, alle Signal-Verarbeitungs-Massen und Versorgungen entkoppelt
  • 2x Steckernetzteil 48V jeweils für den rechten und den linken Kanal, Mittenspannungs-Erzeugung eingeschaltet, wahlweise alle Signal-Verarbeitungs-Massen und Versorgungen entkoppelt oder durchgehende Massen pro Kanal und wahlweise durchgehende oder entkoppelte +/-Spannungen
  • 2x Steckernetzteil 24V, Mittenspannungs-Erzeugung ausgeschaltet, Entkopplung Masse und +/-Spannungen
  • 4x Steckernetzteil 24V, Mittenspannungs-Erzeugung ausgeschaltet, Entkopplung nach Belieben
  • Zukauf 2fach-Netzteil 48V meinetwegen Chinaware, Beschaltung wie mit zwei 48V-Steckernetzteilen
  • Zukauf 2fach-Netzteil 24V meinetwegen Chinaware, Beschaltung wie mit zwei 24V-Steckernetzteilen
  • Zukauf 4fach-Netzteil z.B. Project, Beschaltung wie mit vier 24V-Steckernetzteilen
  • ein Trafo mit zwei Sekundärwicklungen 35V, je eine pro Kanal, Beschaltung wie 2x Steckernetzteile 48V
  • ein Trafo mit vier Sekundärwicklungen 18V, Beschaltung wie 4x Steckernetzteile 24V
  • zwei Trafos mit je zwei Sekundärwicklungen 18V, Beschaltung wie 4x Steckernetzteile 24V

Mit Trafos sollte dabei vorläufig nur der Bausatz-Käufer auf eigenes Risiko arbeiten, wenn das Modell so erfolgreich ist, dass man eine ESD/VDE-Prüfung durchführen kann und das CE-Zeichen damit auf festen Füßen steht, dann wird es das auch als Fertig-Gerät geben.

Und bei all dem ist dann eben jeweils die interne oder die externe Vor-Vorstufe nutzbar...

die vielen Elkos der riesigen Spannungsaufbereitung machen die Platine schwer, die eigentliche Verstärkerschaltung ist dagegen winzig...

...und leuchtet im Dunkeln.

 

In ein Gehäuse eingebaut von der Versorgungs-Seite

 Ein- und Ausgangs-Buchsen, in deren Mitte eine mit dem Gehäuse verbundene Erdungs-Buchse

Der eigene Headshell-Vorverstärker

Schaltplan und vergrößertes Layout

Und das ganze in echt, immer zwei spiegelbildlich aufgebaute Boards auf 0,5mm-Material (unbestückt insgesamt 0,19 Gramm)

 

Das bekommt man wegen der Sondergröße und Material nur im "Nutzen" gefertigt.
Und 150 Stück kosten dann exakt dasselbe wie 1 Stück. Sehr, sehr teuer, nicht pro Stück, sondern wenn man im Moment gerade mal nur eines braucht...

Fertig am Tonabnehmer montiert, ein Board rechts, eins links

Eigene Fassung spielt erstaunlich gut

Insbesondere die Puffer-Stufe, eine recht radikale Pegel-Anpassung nach oben und die saftige Dual-Mono-Versorgung mit Kanal-getrennter Masse haut ordentlich mehr auf die Pauke, als der Vorgänger.

Der Unterschied zwischen Headshell-Montage ist schwer einzuordnen. Zum besseren Vergleich bekam die Headshell-Platine 220pF Eingangs-Kapazität gegenüber 100pF am Onboard-Vor-Vorverstärker - weil ja bei Vorne-Montage die Kabelkapazität für den Tonabnehmer entfällt. Den größten Vorteil bringt die Konstruktion vermutlich bei minderwertigen und/oder langen, hochkapazitiven Kabeln zum Verstärker - die hochwertige durchgehende Verkablung meines Kenwood spielte auch ohne diese Maßnahme schon gut und störungsarm.

Kundenauftrag defekter HA-2

Jahre später, im Jahr 2024, schickte mir das erste Mal ein Kunde einen defekten HA-2 zur Reparatur. Am Telefon war ich da zuversichtlich - was sollte bei einer diskreten Schaltung schon schief gehen bei der Reparatur, alles logisch, alles einfach.

Haste gedacht...

Denn nach dem Aufschrauben blieb nichts weiter übrig, als ein wenig zu messen und wieder zu zu schrauben.

Es gab zu jener Zeit eine ungeheure Unsitte, die ich bei Parasound, Jeff Roland, AVM, Thorens und was weiß ich wem alles schon gesehen habe. Und in den wenigsten Fällen gab es eine Lösung:

vergossene Module.

Man hat ganze Platinen mit einer Kontaktleiste und einem Plastik-Becher versehen und das ganze mit undurchsichtigem Kunstharz geflutet. Vakuum dazu - und nach Durch-Härten ist die Schaltung vor jedem neugierigen Blick geschützt, in der Mikrophonie und Wärme-Ableitung total verändert und vor allen Dingen irreparabel. Denn ein zerstörungsfreies Zerlegen ist auf diese Art total unmöglich. Geräte dieser Bauart haben dann oft mehrere solche "Plastik-Blöcke" mit Kontaktleisten oder Stecker oder Lötpins auf ein Träger-Board verbunden, nur hier liegt offen, was im Gerät gespielt wird. Zwischen den "back box"-Verguss-Kästchen mit geheimem Inhalt.

Ja, es nervt schon wenn Hersteller durch Überpinseln oder Abschleifen der Typenbezeichnungen versuchen, jede Reparatur zu vereiteln - Ideen schützen kann man ja auf diese Art sowieso nur vor "Deppen".
Vergießen ist dann noch mal eine Stufe ekeliger, zerstörungsfrei die Schaltung zu ermitteln ist dabei nahezu unmöglich. Bei AVM (M1) haben wir dieses Problem überwunden, auch einen Thorens- und einen Audiolabor-Vorverstärker konnten wir retten, weil wir jeweils die Innenbeschaltung in Erfahrung bringen konnten. Eine Jeff Roland Vorstufe wiederum war und blieb Schrott, auch bei manchen DACs von Parasound war nichts zu machen. Geplante Obsoleszenz. Mir fällt eigentlich kein stichhaltiges Argument FÜR einen solchen Verguss ein.

Dass YAMAHA hier beim HA-2 zu den GANZ Schlimmen zählt, hätte ich nie erwartet, das hatte ich bei dieser Firma noch nie gesehen und noch weniger erwartet, man lernt nie aus.

Übersicht des HA-2 von innen: lauter vergossene Module

passend dazu der Schaltplan: die Module werden ohne Innenleben dargestellt

Unterseite der Verbindungs-Platine

die Mitte im Detail

Was kann man tun

Im Grunde könnte man jedes einzelne Modul relativ nahe am Original nach-erfinden. Ist ja jetzt keine total andere Welt, man weiß schlicht, wo was rein udn raus geht und welche Stufen sich innen befinden müssten - nur nicht, wie sie ausgeführt und dimensioniert sind. Und so würde man dann sicher etwas Ähnliches wie einen HA-2 erhalten, vielleicht sogar etwas weit besseres. Aber ein eigenes Gerät in ein historisches hinein erfinden? Wenn man selber ein absolut vergleichbares, vermutlich überlegenes System besitzt?

WENN der Kunde einen Plattenspieler mit YAMAHA HA-3-Headshell und irgendeinem MC-Abnehmer betreiben möchte, warum den HA-2 verpfuschen?

Eine Anpassung dieses mitgelieferten alten MC-Headshells an meine weiter-verstärkende Schaltung sollte machbar sein. Also habe ich das probiert.

hier das mit gelieferte HA-3-Headshell

Erweiterung der Stromquelle

Der augenscheinlichste Unterschied zur eigenen Transkonduktanz-Stufe war: das HA-3 zog ein Vielfaches an Strom mit seinen je zwei TO92-JFETs pro Kanal. Ein reines Aufdrehen kam nicht in Frage, denn das hätte meinen Speise-Transistor überfordert. Klar, mehr Strom, weniger Strom-Rauschen. Also habe ich die Stromquelle erweitert. Ein TO126-Transistor pro Kanal hat genug Oberfläche, um unter den neuen Verhältnissen nicht zu überhitzen, er wurde einfach als parallel betriebener Strom-Multiplizierer an der vorhandenen Stromquelle mit angeschlossen. Sein genau ausgewählter Emitterwiderstand bestimmt einen fixen Zusatz-Strom, die Einstellung erfolgt wie gehabt und auch nur mit dem Stromhub wie gehabt - eine Bereichs-Einengung. DAdurch geht das nun auch extrem feinfühlig. Abgeglichen wird auf minimalen Offset des ersten OP-Ausgangs.

Vergrößerung: Stromquellen-Erweiterung für das HA-3-Headshell

Anderer Blickwinkel - Schaltungs-Änderungen zur Anpassung

Die nächste Platinen-Version wird nicht nur die Stromquellen-Erweiterung einbinden, sondern auch das obligatorische Ausgangs-Filter mit den 220pF an der Puffer-Basis. Nur dadurch ist der Höhen-Frequenzgang nach RIAA super-linear und ohne Höchst-Frequenz-Anhebung, wie bei dieser Schaltweise gern fälschlicher Weise üblich.

Gesamtansicht des angebotenen Geräts

Das Gerät steht hier nun für Interessierte zum Verkauf, da der Kunde den Aufwand nicht bezahlen möchte. Interessant für HA-2/HA-3-Besitzer, deren HA-2 ebenfalls defekt ist die hätten mit diesem Paket zwei Optionen:
Mit dem einseitig defekten HA-2 lässt sich ein zweiter defekter HA-2 nahezu sicher reparieren - aus 2 mach 1, man tauscht halt die heilen Module alle in ein einziges Gerät hinein.
Und dann kommt die spannende 2. Frage:
Hat man dann mal meine Konstruktion angesteckt, die ja einen HA-2 vollständig ersetzt, will man dann den Frankenstein-HA-2 nicht lieber weiter verkaufen und verwendet ab dann nur noch den Franken-HA-2?

Ich konnte mangels überschüssigem MC-Abnehmer noch keinen Test durchführen, ich habe das nur am Messplatz mit perfekten Ergebnissen ausprobiert. Gestandene HA-3-Eigentümer haben aber alles Notwendige bereits Nutzungs-fertig.

 

Netzteil Aufbau von der Seite

Man sieht hier die variabel einsetzbare Versorgung.

SIC-Dioden mit Vorwiderständen

Das Gerät hat für den Betrieb an einem 50Hz-Trafo Strombegrenzung und "unendlich" schnelle SiC-Dioden bereits an Board - ein nicht zu unterschätzender Kosten-Faktor, genauso wie die HF-Abfilterung über edelste Glimmer-Kondensatoren.

Das ganze läuft in eine Standard-Regelung über LM317/337-ICs, die hier aber zu regelrechten Lade-Reglern degradiert sind. Die Folge-Kapazität drängt jegliche Resonanzen nach unten aus dem Hör-Spektrum.

Das Ergebnis wird aber nicht direkt zur Speisung der winzigen Vorverstärker verwendet, nein hier kommt erst mal eine Widerstands-Entkopplung mit so niedriger Grenzfrequenz, dass das Reglerverhalten von der Audio-Schaltung vollends fern gehalten wird.
Im Ergebnis übertrifft diese Versorgung jeden Akku-Ansatz um Welten, denn das hier ist nicht nur Brumm- und Potential- sondern auch Rausch- und Rumpel-frei!

Als Schmankerl nutzt die Aktuelle Fassung eine Spannungs-Mittelung aus jeweils einem 48V-Steckernetzteil pro Kanal. Das heißt, dass die Masse über eine geregelte Lastverteilung auf exakt die halbe Eingangsspannung geregelt wird. Diese "schwebende", wegen totaler Symmetrie und Hochohmigkeit Richtung Netz Störungs-arme Masse kann so gut wie gar keine übliche (HF-)Schleifenbildung und Signalverkopplung erzeugen. Die Vorverstärker haben hier also keinerlei Potentialbezug außer der nachfolgenden Chinch-Buchse des gewählten Vorverstärker-Line-Eingangs.

eine der eigentlichen Phono-Vorverstärker-Schaltungen, unter dem obersten grünen Stecker befindet sich die Hilfs-Trans-Konduktanz-Stufe für "Normal-Betrieb", die funktioniert aber nur mit Rückbau auf die Standard-Stromquelle.

Wer also einen besseren HA-2-Ersatz sucht: her ist er.
Wer nur einen genialen Phono-Vorverstärker mit interessanten Headshell-Optionen sucht:
Zugreifen.
Bis jetzt ist das hier ein Unikat, ich werde nicht schnell den nächsten nachliefern - kann uns will ich nicht.

Ein Masse-Anschluss an Signalmasse, einer am Metallgehäuse, Eingänge oben, Ausgänge unten

Speise-Anschlüsse für Hohlstecker, aktuell für 2x 48-Steckernetzteile eingestellt